总站
分平台
总站
北京
辽宁
山西
浙江
湖北
江苏
内蒙古
四川
山东
河南
分中心
北方古建
绿色建筑(一带一路)
徽派建筑
登录个人中心
注册
首页
关于盈造网
行业动态
供需大厅
产品商城
科技创新
用户之窗
登录个人中心
总站
分平台
总站
北京
辽宁
山西
浙江
湖北
江苏
内蒙古
四川
山东
河南
分中心
北方古建
绿色建筑(一带一路)
徽派建筑
行业动态
/ 文章详情
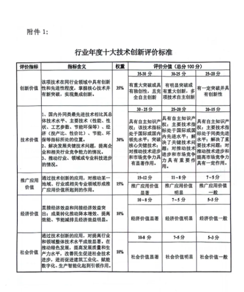
关于开展中国建筑业协会行业年度十大技术创新发布活动的通知
2024.03.26
中国建筑业 2024-03-21 10:47 北京
热门动态
关于举办2025年大型建筑施工企业总工程师线上培训班的通知
中国建筑产业互联网(盈造网)合格供应商库全球招募!
关于对《建筑工程深基坑工程施工安全技术管理规程》征求意见的函
关于对《逆作法钢管柱施工技术规程》征求意见的函
关于举办工程建设质量管理小组活动推进培训班的通知
关于公布2025年建设工程项目管理成果推广应用名单的通知
关于召开2025年建筑业安全生产管理经验交流会的通知
分享到微信朋友圈或朋友圈
打开微信,使用“扫一扫”
即可将网页分享至微信或朋友圈