行业动态 / 文章详情
127项!2022~2023年度第二批“鲁班奖”入选名单公布!
2023.11.29

 

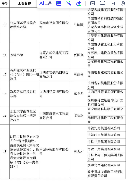
    11月28日,中国建筑业协会发布了《关于公布2022~2023年度第二批中国建设工程鲁班奖(国家优质工程)入选名单的通知》,共127项工程项目入选。

 

 

 

2022~2023年度第二批中国建设工程鲁班奖(国家优质工程)入选名单

 

更多内容请下载附件:

附件:2022~2023年度第二批中国建设工程鲁班奖(国家优质工程)入选名单

 

分享到微信朋友圈或朋友圈
打开微信,使用“扫一扫”
即可将网页分享至微信或朋友圈