行业动态 / 文章详情
国家发改委印发关于开展零碳园区建设的通知
2025.07.01

7月1日,国家发展改革委办公厅印发《国家发展改革委 工业和信息化部 国家能源局关于开展零碳园区建设的通知》。通知对零碳园区建设提出加快园区用能结构转型、大力推进园区节能降碳、调整优化园区产业结构等八项重点任务,并提出一系列政策保障。

通知明确,在综合考虑能源禀赋、产业基础、电力安全可靠供应、减碳潜力等因素基础上,各地区发展改革委要会同本地区工业和信息化、能源主管部门等推荐有条件、有意愿的园区建设国家级零碳园区;各地区推荐园区数量不超过2个,于8月22日前将推荐园区名单及建设方案报送国家发展改革委。

通知指出,国家发展改革委统筹推进零碳园区建设,持续深化相关领域改革创新,在试点探索、项目建设、资金安排等方面对零碳园区建设给予积极支持;工业和信息化部指导各地区推进工业园区低碳化改造,推动具备条件的工业园区建设零碳园区;国家能源局指导各地区加强零碳园区绿色能源供给体系建设和改革创新,推动园区供用能模式变革。各地区发展改革委要会同本地区工业和信息化、能源主管部门等结合实际抓好工作落实。

通知强调,国家发展改革委将统筹利用现有资金渠道支持零碳园区建设,鼓励各地区对零碳园区建设给予资金支持,通过地方政府专项债券资金等支持符合条件的项目。鼓励政策性银行对符合条件的项目给予中长期信贷支持。同时支持符合条件的企业发行债券用于零碳园区建设。



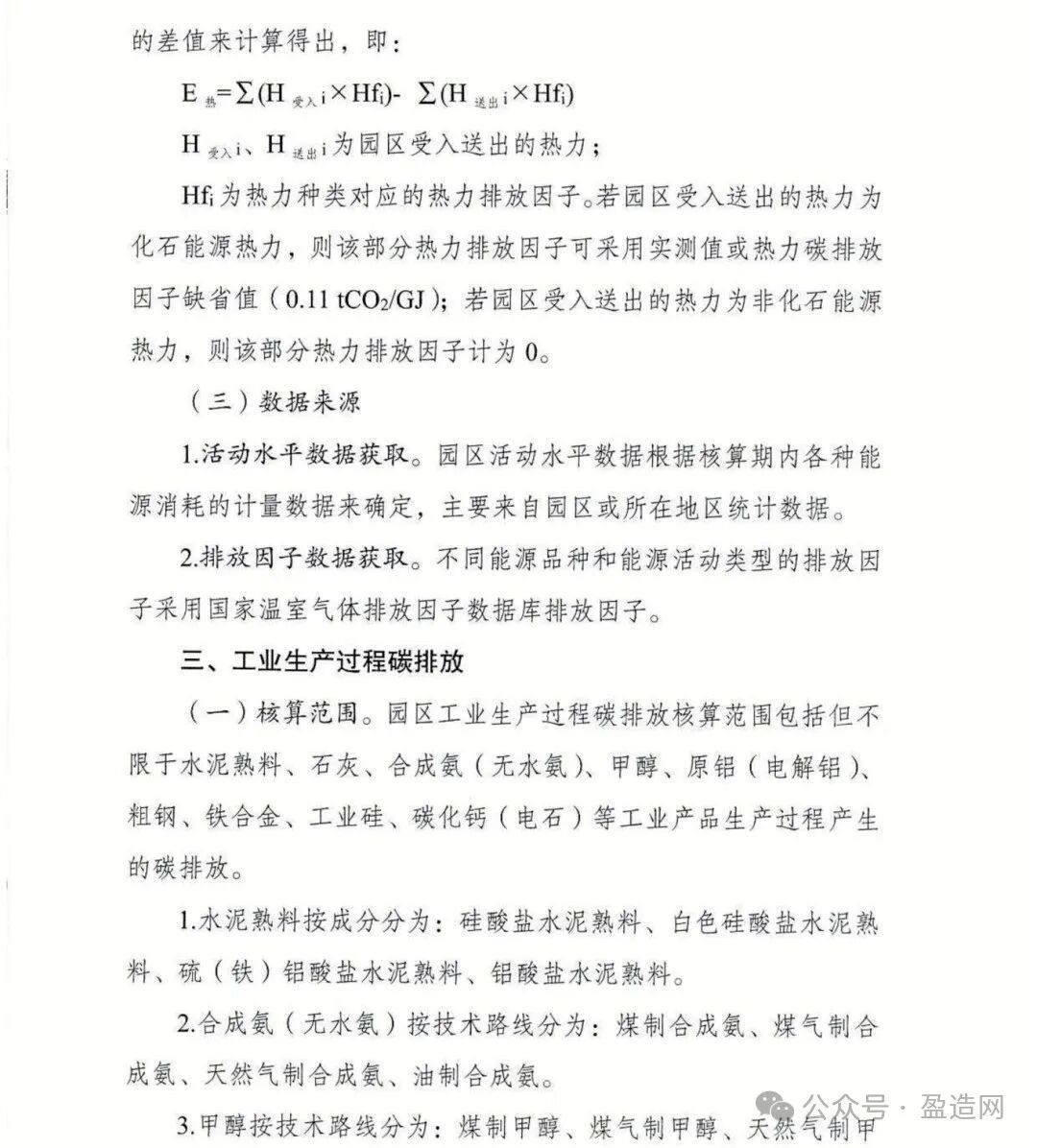
原文如下:

image.png
图片
图片
图片
图片
图片
图片
图片
图片
图片
图片
图片
图片
图片
图片
图片
图片
图片
图片


分享到微信朋友圈或朋友圈
打开微信,使用“扫一扫”
即可将网页分享至微信或朋友圈